为什么您的 Power Platform 设置需要一个存储库
代码仓库(Repo)就是用来存储你开发成果的地方。GitHub 可能是最著名的代码仓库(尽管它的功能远不止于此),但还有其他一些,例如 BitBucket、Artificatory 和 Assembla。
它可以存储为代码(可编辑的独立文件)或包(也称为工件),这样做有很多好处,但主要有以下几点:
- 源代码控制(不同的保存版本)
- 冗余(备份)
- 多开发人员协同工作(拆分/合并不同版本)
- 集成部署(开发/测试/生产)
所以你现在的问题是,为什么我需要在 Power Platform 中创建一个代码库?我的应用甚至流程现在都有版本历史记录。每个环境都有一个解决方案副本,我在手动部署或通过 Pipeline 部署时都会存储副本(解决方案副本存储在 Dataverse 中)。但这样做有几个原因,而且比你想象的要简单,让我们深入了解一下。
- 为什么?——有什么好处?
- 如何设置
1. 为什么——有什么好处
连接:
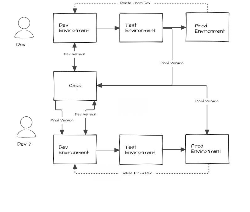
Power Platform 存在一个很大的问题,而这恰恰也是它最大的优势——连接。连接功能很棒,你可以使用自己的连接,无需费心设置 SPN(服务主体名称)。但现在问题来了,这些连接是你自己设置的。这意味着我们不应该共享连接(Power Automate 会利用这一点,以及如何避免)。在个人解决方案中,默认设置下这样做没问题,但如果是企业解决方案呢?如果你希望其他开发人员能够更新/维护流程/应用程序,就必须授予他们访问你连接的权限。这不仅会导致安全问题,还可能导致导出问题(如果一个流程使用了其他人的连接引用,你在解决方案中看不到它,因此导出时会缺少它,从而导致依赖关系问题)。
这时代码仓库就派上用场了。开发完成后,代码会被上传到代码仓库并从开发环境中删除。下一个需要继续开发的开发者只需下载并使用自己的连接导入即可。
代码一致性:
我经常看到这样的情况:开发人员将解决方案部署到生产环境后,又在开发版本上进行各种“修改”,尝试新的功能。他们往往就此搁置,等到需要更新时,这些未记录的更改就会导致意想不到的行为和错误。或者反过来,生产环境中存在一个错误,但由于开发版本不同,你无法在开发环境中重现它。
再次访问代码仓库可以确保您始终使用正确的版本。
维护
开发环境很容易变得非常混乱,难以管理和监控。更何况,所有数据都存储在 Dataverse 中,而 Dataverse 的容量有限(而且购买更多容量价格不菲)。一种解决方案是销毁环境(在 x 天后删除),这确实是一个不错的方案,但这也就意味着你更需要一个代码仓库,否则很多解决方案可能会丢失。
将代码存储在代码仓库中可以保持开发环境整洁,并且从长远来看很可能会为你省钱。
备份:
虽然 Power Platform 环境本身就具备恢复备份功能,但分散存储仍然是一个良好的实践。将数据存储在不同的平台上,可以确保在发生任何意外/灾难时不会丢失数据。这也有助于避免人为错误(例如,开发人员误删了某个解决方案,导致环境回滚,从而清除自备份以来其他开发人员的所有工作)。

2. 如何设置
存储解决方案主要有两种方式:代码或工件。
如果你想走代码路线,那么对于 Power Apps,你需要使用 Git 版本控制(它已经处于实验阶段 2 年多了),它直接与 GitHub 集成,我不会详细介绍,因为这里有很好的文档。
对于 Power Automate,您有更多选择,因为它本质上是 Dataverse 表中的一行数据(工作流),所以您可以将其存储在任何数据库中。您还需要对连接引用、环境变量和其他组件执行相同的操作。所有这些都可以实现(我已在此处详细介绍了解决方案),但我强烈建议您采用更简单的工件方法。
在这种方法中,我们让 Power Platform 完成所有打包工作,我们只需下载包含所有必要内容的完整 zip 文件即可。
由于我们只是存储一个 zip 文件,它可以存储在任何地方,所以最简单的显然是 SharePoint,但如果你想正确地存储它,我仍然建议使用像 Artifactory 这样的地方。
Dataverse API 提供了一个ExportSolution 操作,用于创建解决方案导出。您只需传入一些关键信息,它就会返回 zip 文件。因此,它很容易与专业代码解决方案集成,但更简便的方法是利用 Power Automate 和 Dataverse Unbound 操作(它调用的是同一个 API)。
以下示例导出解决方案并在 SharePoint 列表中创建一个项目。它会存储一些关键信息和一个唯一引用(运行 GUID)。然后,它会将导出内容附加到该项目。
可以根据需要调用(例如,当开发人员一天的工作结束时)、按计划调用,或者在部署过程中调用。
代码仓库可能会被视为维护的又一个“负担”,有人会认为“代码量少,所以不需要专业的代码流程”或者“微软已经帮我搞定了”,但我们真正应该关注的是它的价值。如果解决方案具有很高的价值,那么我们就需要规避风险,这时就需要采用成熟的专业代码流程,例如应用生命周期管理 (ALM) 和代码仓库(何必重复造轮子呢)。
文章来源:https://dev.to/wyattdave/why-your-power-platform-setup-needs-a-repo-3eg


