我为什么把主页改成时间线
照片由Félix Prado拍摄,来自Unsplash
目前为止发生了什么?
2019年12月21日,我将博客从Medium迁移到了我自己的基础设施上(这篇博文有更多详情)。主要原因是我想拥有自己的内容,而不是将其留在公司服务器上。此外,如果需要以其他格式(例如RSS订阅)提供内容,这也让我拥有更大的灵活性。
2020年夏天,为了出版我的第一本书《云原生Web开发》 ,我推出了网站的第二版。第二版的主要目标是大幅简化架构。
从 v2 版本开始,首页会显示博客文章预览列表。
直到现在(2020 年 12 月)情况都还不错。
为什么选择时间线作为我的主页?
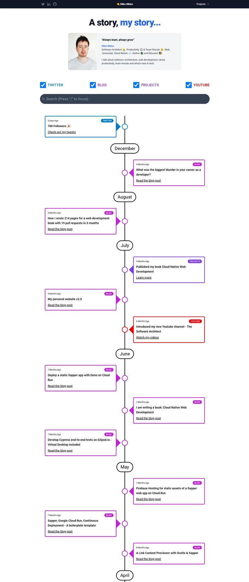
首页的最新版本如下所示:
移动设备上使用的是轻量级版本的日程表:
请查看此 Twitter 帖子,了解最新进展以及主页是如何制作完成的。
展示时间线的原因有两方面,灵感来源于Florin Pop 在其网站上展示的时间线:
- 简单
- 这不仅仅关乎博客文章。
简单
根据我的网站公开分析数据,每月有略超过 1000 名访客阅读我解释为何从 React 迁移到 Svelte 的那篇博文。
访问量第二高的页面是首页,每月大约有 800 名访客。虽然之前的版本色彩丰富,图片精美,还有博文摘要,但我收到反馈说,访客们会先看标题,如果标题看起来有趣,才会点击阅读全文。
新的时间线视图反映了这一点,只显示博客文章的标题,并附有阅读文章的号召性用语。
新视图带来的一个不错的附加好处是,由于只需要加载一张图片,因此首页的性能要好得多。
这不仅仅关乎博客文章。
在我的职业生涯中,我指导过他人,在网络社区回答过问题,也参与过一些业余项目。
通过时间线视图,我可以展示这些工作,帮助其他人找到我,了解我的最新动态。
筛选和搜索功能有助于缩小时间线上的显示范围。从 2021 年开始,我将重新启用我的YouTube 频道,所以时间线上会有新的内容更新。
技术实施
大部分工作是在PR 252中完成的。其中大约有 10 行自定义 CSS 代码,其余部分使用Tailwind CSS进行样式设置,当然仍然基于Svelte和Sapper。
文章来源:https://dev.to/mikenikles/why-i-turned-my-homepage-into-a-timeline-h9



